Railroad Crossing Signal
We will discuss the design of a railroad crossing signal. The control rules are well known but as there may be some variants let us to lay down the details.
The railway consists of two tracks. Each is monitored by three sensors L(left), M(middle) and R(right).
We assume that a train may come from either direction on each track, but only one train (per track) can enter the sensor zone (we call the space between sensor L and R the sensor zone). We assume also that trains may be short or very long, i.e. a train in the sensor zone may cover no sensor, one sensor, two sensors or all three sensors at the same time.
The control system should cover all imaginable situations switching the traffic lights according to the following rules:
- Both lights are switched off if the control system is not working,
- The yellow lights are flashing if there is no train between sensors L and R or a train just passed the sensor M and is still between sensors M and L(R) moving towards R(L), i.e. leaving the sensor zone.
- The red lights are on if there is a train between sensor L(R) and M moving towards M, i.e. approaching the road.
- Both red light and yellow lights are on if the situation is not definitely defined: after a system start, when received an unexpected sensor signal and when the expected sensor signal has not come after a certain time (train disappeared?). These situations are considered as unsafe ones and can be resolved only by a manual control: if the situation is cleared the operator may reset the system.
Design
Section titled “Design”There is seldom “the best” solution for a control system. The solution depends on decisions taken by a system project leader (which state machines to use) as well as on details of the specification of the state machines themselves. Eventually, the specifics of the implementation tools may also influence the solution. When specifying the state machines a designer may minimize the number of states by using input actions intensively (Mealy model). Or he may not bother about the number of states, trying to achieve a clear, understandable state machine (Moore model).
The example demonstrates how to cover unusual situations in a control system. Of course, a state machine that covers only a correct sequence of sensor changes is very simple to design and does not present any challenge to other solutions. For a simple system when only the “sunny day” scenario is considered any solution will do. Problems arise from the rarely occurring but dangerous, erroneous situations which make the design of control systems difficult and justify all the effort needed to design a good control system.
The TrafficLight control system will be designed as a modular system which can be expanded for any number of tracks, each having 3 sensors: L, M, R.
”Obvious” solution
Section titled “”Obvious” solution”Let us consider first only the problem that seems to be the basic one: how to identify the train position that determines the traffic lights.
If you think a while about it you may find very soon an obvious solution: the system has to “know” that a train entered the sensor zone, i.e. it has passed the sensor L or R and moves towards the sensor M. This information seems to be sufficient to switch on the red light. When the train is over the sensor M the red light stays switched on. When eventually the train leaves the sensor M the red light can be switched off. The information: moving towards (plus staying over the sensor M) and left sensor M seems to be sufficient to control both lights: red and the flashing yellow one. Thus, it seems that, using a hardware analogy, one flip-flop should be enough to control the lamp or in other words - two states will do.
This solution has one major limitation: it uses the signal edges for control: in hardware it would mean - the raising edge of the L sensor sets the flip-flop, the falling edge of the M sensor resets it. This kind of control is not always possible and it is considered as unreliable. Anyway, for our exercise, as we want first to show a simple solution we are generous and accept for a while this “edge” based solution and assume that we are able to “detect” the direction of signal changes.
Before we show you the error in the solution we will underline once more the difference between the “sunny day scenario” and the real world. The simple analysis above has been limited to the “sunny day scenario” which considers only the correct, i.e. the most probable sequence of events (sensor changes according to train movement). If we limit our consideration to the “sunny day scenario” we forget the true control problem. In the discussed example there are at least the following situations which require consideration, namely the system behavior
- on startup,
- when the “train get lost” (it entered the sensor zone but never left it),
- when an unexpected sensor signal occurs, for instance a sensor M signals the presence of a train though there has been no train yet detected in the sensor zone.
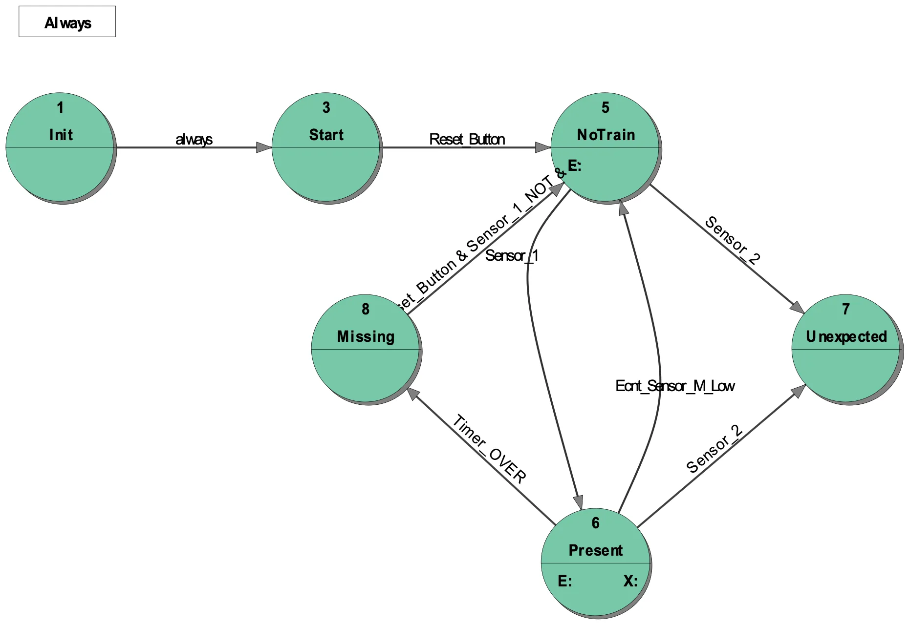
If we take into account all what we have said up to now we could specify the state machine shown below. The diagram shows the basic two states: NoTrain and Present to realize the basic control.
In addition, to make the control system more realistic, we introduced:
- a state
Startwhich allows the state machine to switch on the traffic lights after the start-up, - states
MissingandUnexpectedto handle the two above mentioned erroneous situation.
If we try to define transition conditions and actions for the Unexpected state we encounter some difficulties. Let us consider the following situation: a short train has entered the sensor zone, the state machine has detected the change of the L sensor and has changed its state from NoTrain to Present where it has switched on the red light and has stopped the yellow flashing light. The train continues its movement towards the sensor M. Eventually, the train leaves the sensor L but it has not arrived at sensor M yet. In this moment the sensor L signals a (new?) train. What should the state machine do now? Our first reaction – change to the state Unexpected - will not work. This has been the condition to make the transition from NoTrain to Present. So, if we use the same condition for the transition from state Present to Unexpected this transition will be performed immediately when entering the state Present. We see that the state machine cannot express the different situations in the analyzed control system with two states. To specify the behavior of the light control we need more states.

The ultimate Control
Section titled “The ultimate Control”After the first unsuccessful trials we jump over the many intermediate solutions that could have been explored and present the complete solution.
The control system consists of three state machines: TrafficLight, Light and Flash. Light is the state machine which realizes the control sequence for one direction. Flash is a state machine which generates the Yellow (flash) traffic light. TrafficLight is the main state machine which controls directly the Red traffic light. TrafficLight enables/disables the functioning of Flash by commands Cmd_Enable (1) and Cmd_Disable (2).
State Machines
Section titled “State Machines”The Light state machine “follows” the train and at any time presents the train position by its states. You need 2 Light state machines for one rail: one state machine for each direction. The state transition diagram for Light is as follows:

The state transition diagram displays only the states and transition conditions. The complete specification requires the entry, exit and input actions which are only indicated the diagram by letters E:, X:, I:. The full specification is included in state transition tables. (If you explore the design by means of StateWORKS Studio, you will need to double-click on any state to see the full details of its actions and transitions.)
If there is no train between sensors L and R the state machine stays in the state NoTrain. Depending on the train length many state sequences are imaginable, for instance:
- for a short train which covers only one sensor at a time:
NoTrain -> Coming -> Approaching -> Present -> Leaving -> Going -> NoTrain
- for a long train which covers two sensors at a time:
NoTrain -> Coming -> ApprPresent -> Present -> LeavPresent -> Going -> NoTrain
- for a very long train which covers all three sensors at a time:
NoTrain -> Coming -> Approaching -> AllPresent -> Leaving -> Going -> NoTrain
The functioning of the two Light state machines for a rail is mutually exclusive: if one state machine goes into the state Coming the “partner” state machine goes into the state Disabled. This arrangement avoids erroneous signaling of failures: a proper sequence of events (sensors) for one direction would be a failure for the other direction.
TrafficLight
Section titled “TrafficLight”As the Light state machine represents at any time the train position the TrafficLight state machine can be a simple combinatorial system. In StateWORKS it is just a degenerate state machine with one state Init where all the combinatorial functions are defined in the Always section.

The behavior of the two traffic lights: Light (red) and Flash (yellow) is then defined by states of the Light state machine in the following table:
| State | Condition | Light (red) Off | Light (red) On | Flash (yellow) Disable | Flash (yellow) Enable |
|---|---|---|---|---|---|
Start | Start | X | X | ||
Disabled | Disabled | X | X | ||
NoTrain | NoTrain | X | X | ||
Coming | TrainComing | X | X | ||
Approaching | ” | X | X | ||
ApprPresent | ” | X | X | ||
Present | ” | X | X | ||
AllPresent | ” | X | X | ||
LeavePresent | ” | X | X | ||
Leaving | TrainGoing | X | X | ||
Going | ” | X | X | ||
Unexpected | Error | X | X | ||
Missing | ” | X | X |
To simplify the logic equations the states are combined in complex Conditions, for instance the condition TrainComing is a OR combination of 6 six states (Coming, Approaching, ApprPresent, Present, AllPresent, LeavePresent) and describes situations when the train is between the sensors 1 and 2 moving towards M or is already on M. Using the complex Conditions the following equations specify the On/Off signals for the Red light:
RedLightOn = Start OR TrainComing OR ErrorRedLightOff = Disabled OR NoTrain OR TrainGoingSimilar equations can be defined for the Yellow (Flash) light.
For several rails the OR-combination for On signal and AND-combination for Off signal will do. For instance for 2-rail railway we get the following equations:
RedLightOn = Start1 OR TrainComing1 OR Error1 OR Start2 OR TrainComing2 OR Error2
RedLightOff = (Disabled1 OR NoTrain1 OR TrainGoing1) AND (Disabled2 OR NoTrain2 OR TrainGoing2)The Yellow light is not controlled directly by the TrafficLight state machine. There is a simple Flash state machine which generates the flash-cycle and controls the Yellow light. The TrafficLight state machine controls the behavior of the Flash state machine using commands: CmdEnable and CmdDisable.

System for 2-track railway
Section titled “System for 2-track railway”The following diagram shows the state machines system required for a 2-track railway. It is interesting to note the unconventional system structure. It is not a typical hierarchical system. The main state machine TrafficLight which in fact controls the traffic light is a combinatorial system which uses the states of the state machines Light as inputs. The state machines Light create a layer which “translates” the train movements into definite train positions. Knowing the train positions, the control problem simplifies to a pure combinatorial system solved by TrafficLight. The approach can be extended to more tracks, and you may notice that, once a state machine has been designed, further instances can be added to the project very easily.
Conclusions
Section titled “Conclusions”The case study represents fragments of a typical design procedure. We start to analyze the control system producing the first trial solution. Doing this we learn better the requirements. After several trials we understand the problem and we do the first system design where we decide about the overall structure of the system: inputs, outputs, type and number of state machines and their interface (in fact, we decompose in this moment the control task in manageable entities and determine how this entities cooperate). The system design may not be the ultimate now. It may be changed if during the state machine specifications we encounter problems which solutions require changes in the system design.
We could not show you all the steps, errors made, all the defeats and triumphs which accompany the design process. We just presented the first unsatisfactory trial and then the ultimate solution.
Is the solution the best one? Nobody can answer this question. We like it and it works, so, we stopped searching for better solutions.
You may have questions, especially considering the Light state machine. It may seem an overkill to use so many states. Considering the basic representation of train movement, we started with two states (NoTrain and Present) and ended with nine states (NoTrain, Coming, …Going). We have shown that the minimal solution could not work but we have not proved that we really need 9 states. Maybe a smaller number will do. We have of course tried other solutions. If we were to design a hardware system with a limited number of flip-flops (nowadays this does not seem to be a problem either) we would try to minimize the number of states. Using Automata Theory design methods we can arrive at a state transition diagram with a minimal number of states (we have done this and we have obtained a state transition diagram with 5 states as a minimum solution). There are two problems with this approach: (1) How many people know and are able to effectively use the Automata Theory methods? (2) A solution with the minimal number of states is often less comprehensible than a system with intuitively defined states.
In a software implementation the number of states does not significantly influence the needed memory, so other factors are important. In software implementations we should choose clear, understandable solutions. This should not be understood as an encouragement to overuse states. In this specific control system we have the impression that the states used represent very well the train position, which is the essential information. Paraphrasing a well-known rule we would recommend: use as many states as you find necessary but no more.
With this example of traffic light control we would like to pass a message: do not underestimate the control problem. At a first glance, the traffic light control may appear as a trivial exercise. It may be simple if we limit our considerations to a “sunny day scenario” with one train going one direction without any practical value. It is a non-trivial problem if we discuss it seriously, taking into account the real situations which may occur in such a system. The task of a control system is to react not only to expected, routine sequences but to manage unexpected situations which may appear once a year or even once in the system lifetime. Correct action in these rare situations may save human life or save costly damage to hardware equipment.
You find the full specification of the Traffic light control in state transition tables and project configuration as implemented using StateWORKS. When you install the StateWORKS Studio you will find the entire project in the folder ...\Project\Examples-Book\TrafficLight. To have a look at it you need to use StateWORKS Studio. You may also play with the system using the SWLab and SWMon or SWTerm. You will see that the system fulfils the traffic lights requirements perfectly.