Gas control
Hierarchical system of state machines
The Gas example is taken from our User Manual. It has been modified for the purpose of this case study. The changes allow the system to be tested with SWLab, without needing SWMon.
The example is of a control system to control gas inlets of a vacuum chamber used by semiconductor manufacturers (the figure below shows the control elements). The system contains flow control and pressure control elements. Three flow regulators supply three different gases to the chamber, and they are controlled by Flow state machines. The chamber is used for a manufacturing process that requires a certain vacuum in the chamber. The low pressure in the chamber is produced by vacuum pumps, not shown on the diagram. Effectively, the vacuum in the chamber is determined by the pumps and the gas flow. The pressure is continuously monitored and if it exceeds the required range the process is interrupted and the gas flow must be discontinued.
The system as designed contains 5 state machines: three Flow state machines for gas flow control, the Press state machine to monitor the vacuum in the chamber and a Gas state machine that is a Master which coordinates the activities of the Flow and Press state machines.

Flow control
Section titled “Flow control”A gas flow regulator regulates the amount of gas passing through the gas inlet. The Flow state machine sets the required value of gas flow and monitors the true value of the flow. It is a kind of supervisor of the gas flow regulator. The gas flow regulator is a PID regulator and corrects the fast flow deviation. The Flow control reacts to permanent flow deviations which cannot be corrected by the gas flow regulator, issuing alarms and closing the flow in emergency cases.
The Flow state machine accepts commands (numbers) and sets an analog signal Flow_Ao (set value for the gas flow regulator) and a digital signal Flow_Do (open/close valve). As feedback from the attenuator the state machine receives the actual gas flow values as an analog signal Flow_Ai and a digital signal Flow_Di indicating the regulator position (open/closed). Three commands determine regulator operations:
- open the gas flow by setting the High value of the digital output
Flow_Do, - close the gas flow by setting the Low value of the digital output
Flow_Do, - set the gas flow to the value determined by the numerical output
Flow_Ao.

If the command Open has been carried out the state machine should check whether the gas valve has been opened. If the valve does not open after a certain time an alarm should be issued.
If the command Regulate has been carried out the state machine should check whether the gas flow has reached the required value. If the flow cannot reach the value in a certain time an alarm should be issued.
The actual gas flow is measured, and its value delivered as an analog input signal Flow_Ai to the control system. Normally, it is required that the flow value stays within a certain limit. If the flow value exceeds the required range the state machine should after some delay issue an alarm and count this event. If it happens more than a certain number the state machine should issue immediately the alarm if the flow value exceeds the range.
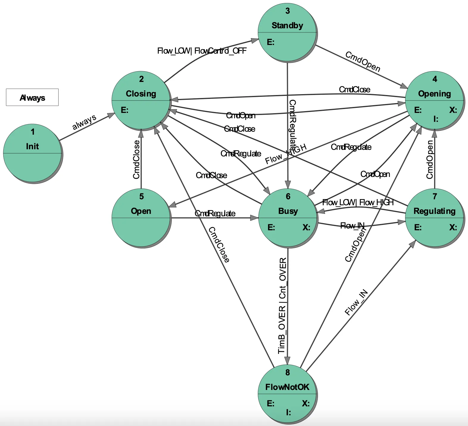
You can find the details of the Flow state machine in its specification, especially in the state transition table. We show here only the state transition diagram which gives a general impression about the Flow control.
Note that the Flow state machine has two Do outputs. The DoValve output is a control relevant output used to open / close the gas flow valve. The DoRegulating output is only for purpose of this case study to show in SWLab that the gas flow value has reached the required value (i.e. the Flow state machine is in the state Regulating).
Monitoring the Pressure
Section titled “Monitoring the Pressure”The Press state machine does not perform any true control - it does not have any output like Do or No. It rather monitors the pressure and represents the result to the Master with its state. Hence, the role of this kind of state machine is to isolate the Master from measurement details and to supply the Master more abstract but truly relevant control information, like the pressure is ok or wrong.
The actual pressure value delivered by the numerical input Ai is controlled by a switchpoint SwipPress and by a Timer. If the measurement is on the timer is started. If the timer expires before the pressure (Ai) reaches the required range Press signals the bad pressure with its state and issues an alarm. If the pressure returns to the required value Press signals it with its state. Thus, during measurement Press changes among states: Busy, PressOK and BadPress signaling to the Master the pressure value.

Note that similar to the Flow state machine we added a Do output which is irrelevant for the control but is used to switch on a lamp in SWlab to show that the gas pressure is ok.
For details of the Press state machine look at its specification, where the state transition tables contains the details.
Gas control
Section titled “Gas control”The Gas state machine has four slaves: one Press and three Flow state machines. The slaves get commands from their Master – the Gas state machine. The Gas state machine uses the states of its slave to supervise their activity.
Normally, the Gas state machine would receive a command as its primary input. As we cannot send a command from the SWLab we replace for the purpose of the case study the Gas command by a Di: HIGH value means command On, LOW value – command Off. The correspondence is not 100%, but it is sufficient for the example.
Considering their behavior the three Flow state machines are the same. Therefore, we have only one type of Flow state machine in the system. The three Flow state machines controlled by the Gas state machines are three incarnations of the same state machine. The differences among the Flow state machines are in their properties such as: timeouts, retries, flow set values, supervised flow limits, etc. These are just set as properties of Flow state machine objects. Note that the Flow machine does not regulate the flow: it merely passes an assigned parameter to the PID controller to fix the set point. This would be exactly the same were the PID controller to be a software package running under the same processor, rather than an external device: the Flow state machine neither knows nor cares about such details.
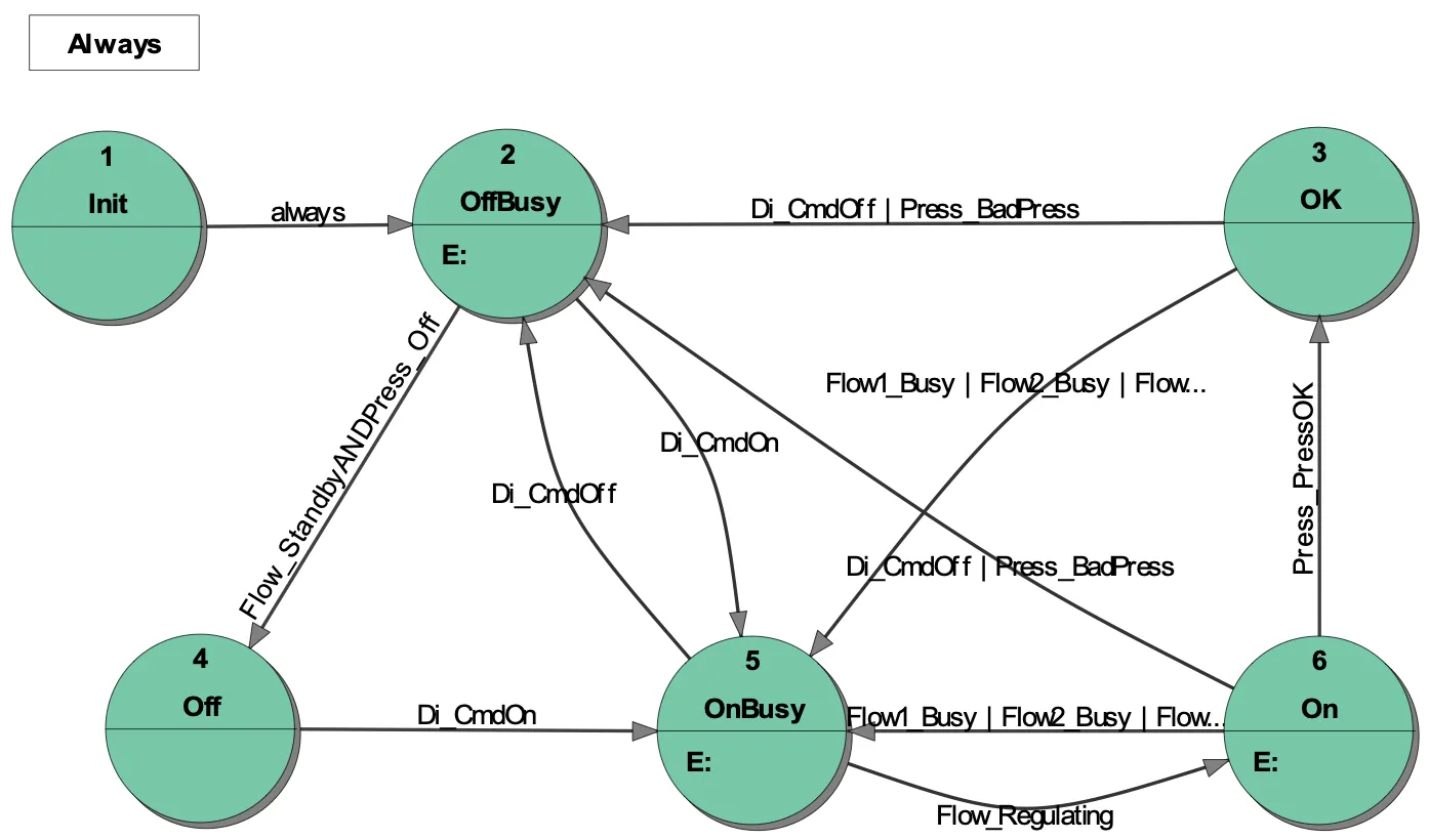
The state transition diagram below shows that the behavior of the Gas state machine is relatively simple as the detailed control problems on the device level are handled by Press and Flow state machines.

The details of Gas control can be seen in its specification, especially in the state transition tables. Note that the input names in the Gas state machine are defined as complex expressions. This feature of StateWORKS makes the state machine specification very comprehensible hiding the complexity of the transition conditions behind expressive names. For instance:
Flow_Standby AND Press_Offmeans: “allFlowstate machines are in theStandbystateANDPressstate machine is in theOffstate” and replaces the following logical expression:Press_Off AND Flow1_Standby AND Flow2_Standby AND Flow2_StandbyFlow1_Busymeans: “Flow1state machine is in theBusyorFlowNotOkstate” and replaces the following logical expression:Flow1_Busy OR Flow1_FowNotOk
Conclusions
Section titled “Conclusions”The Gas control system with its 5 state machine is a typical example of a hierarchical system of state machines. The Master (Gas) and its Slaves (3xFlow and Press) communicate using a command – state interface: the Master sends commands and supervises the reaction of Slaves to its commands by monitoring their states.
The case study also illustrates how such a system deals with numerical data. Although we have taken pains to point out that real data, particularly numerical data, is kept out of the state machine specifications generated when designing with StateWORKS, the control system does, of course, need to handle such data, such as pressure and flow settings.
You find the Gas project in the Samples dictionary of the StateWORKS Project folder (there are few variants of it there; the discussion in this case study applies to the Gas3 project) if you install StateWORKS Studio. Look at the state machines and system specifications using StateWORKS Studio and run it using SWLab and SWMon or SWTerm.
If you set Gas:Di:Cmd HIGH (switch to left) Gas state machine goes to OnBusy state and sends to all Flow state machine the command Regulate. The input values of the measurement instruments are simulated by Ni. The correct, expected values are:
Press:Ni:ActualPressureValuein the range 322 – 415FlowN:Ni:ActualFlowValuein the range 1000 – 1200
The values result from the (arbitrary chosen) properties (scale factor, etc.) for these elements. The values and properties for all Flow objects are the same.
Do lamps signal if the set values (states) are achieved. The values of outputs No for Flow valves will be then set to 750.