Technology of Specification

Finite state machines (FSM) are used to describe the behavior of a software system, as abstracted from the total application with its numeric computations and hardware interfaces.
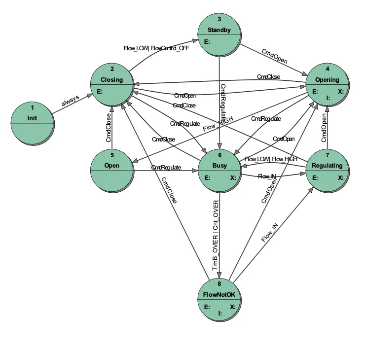
Virtual finite state machines (VFSM) are a specification method based on the FSM concept used to describe the behavior of a control system using Input Control Properties.
The application of FSM technology in software design is greatly underestimated. Read about the four common misconceptions regarding the use of finite state machines in software design, or take a look at the published paper, “Misunderstandings about State Machines”.
StateWORKS™ is an implementation of the VFSM concept. A software system is designed and tested using a special development environment. The final VFSM specification is executed by the run-time system using the VFSM Executor program.
Applications created with StateWORKS use the RTDB library, which contains the VFSM executor and interface methods for accessing objects defined by the specification.
For more detailed explanations, there are some papers available on this site, and we also have some case studies. However, the best way to study StateWORKS may be to read our book and to download and install StateWORKS Studio to study the examples and case studies we provide. We also provide a “Getting Started” guide with the software to help you become familiar with our IDE, along with a very complete set of “Help” files.
More (external) articles
Section titled “More (external) articles”- Domain-Specific Languages
DSL — a logical approach: example of a formal DSL - Be realistic about UML ↗
- The Official Agile Modeling (AM) Site
- 50 Years of Software: Key Principles for Quality
- FSM in Wikipedia ↗
FSM article - VFSM in Wikipedia ↗
VFSM article
Archive
- Embedded System Programming ↗
Embedded State Machine Implementation — turning a state machine into a program can be straightforward if you follow the advice of a skilled practitioner - AI Depot ↗
Article about FSM and AI